This Week in PowerBites: A Sneak Peek at APEC and Cheap Chips in Space
This article is part of the This Week in PowerBites Library Series.
Radio Amateurs Help Teachers Teach Tech: Free Seminars for STEM Educators
The American Radio Relay League's (ARRL) Teachers Institute on Wireless Technology announced its schedule for this year's Education & Technology Summer Program. The Teachers Institute is an expenses-paid professional development program intended to provide teachers with tools and strategies to introduce basic electronics, the science of radio, space technology and satellite communications, weather science, and microcontrollers to their students.
The two sessions below will be presented at multiple venues and dates:
Teachers Institute opportunities are virtually free for the participants. The grant to attend a TI covers transportation, hotel, a modest per-diem to cover meals, instructional resources for the electronics, microcontroller, and robotics segments of the course, as well as a resource library of relevant ARRL publications. There is a $100 enrollment fee to attend Teachers Institute.
The application deadline for this year's classes is May 1st, 2022. To learn more and to apply, click here.
The Summer Program's curriculum is designed for motivated teachers and other school staff who want to learn more about wireless technology and then bring that knowledge to their students. To do this, teachers need to know the science and math content and understand the technologies in use in sufficient detail to make the connections for their students—thus, now the recognition of the core problem identified in the “Let’s Solve This” campaign.
APEC Preview: Advanced Integrated Voltage Regulator and Silicon Capacitor Tech to Debut at World's Most Powerful Conference
Empower Semiconductor will demonstrate two silicon power innovations at APEC 2022, held March 20-24 in Houston, Texas. The company will introduce a new family of integrated voltage regulators (IVRs), claimed to be the industry’s smallest and fastest of their kind, as well as a technology for fabricating silicon-based alternatives to conventional capacitors.
Both devices reflect Empower's mission to help reduce the energy consumption of data centers and communications networks, which will comprise up to 17% of total electricity demand worldwide by 2030.1
In line with its theme of “Minimizing the Energy Footprint of the Digital Economy,” the company also will be presenting an industry session paper on addressing power-delivery challenges posed by data-intensive, FPGA-based applications.
Simplified Regulation
Empower’s new IVRs are high-performance power-management chips designed to provide efficiency, size, and cost benefits to energy-hungry, data-intensive electronics applications. They replace traditional power-management integrated circuits (PMICs) with a single tiny IC. IVRs integrate all of the elements required for a multi-output dc-dc voltage regulator system into a single device that requires no external components.
The fully integrated device simplifies the design and implementation of voltage-regulation circuitry, while eliminating connection losses for improved efficiency. It also reduces susceptibility to EMI, minimizes the bill of materials, enhances overall reliability, and reduces PCB footprint.
Mighty Si Caps
Claimed to be the worlds' thinnest, most compact, and most flexible capacitor solution, Empower E-CAP technology is a method for fabricating compact, high-performance, configurable silicon-based alternatives to multilayer ceramic capacitors (MLCCs). E-CAP devices offer a capacitance density that’s more than five times the density of leading MLCCs, according to the company. In addition, they have improved equivalent-series-inductance (ESL) and equivalent-series-resistance (ESR) characteristics that dramatically reduce parasitics.
Hot Demos, Cool Shades
If you’re attending APEC, be sure to stop by the Empower booth (#1824) to see live demonstrations of its IVR and E-CAP technology. In addition, visitors will have the chance to win a pair of Ray-Ban Stories smart sunglasses or an Apple AirTag.
While at APEC, you'll also have the opportunity to catch Empower’s industry session, entitled “Addressing Power Delivery Challenges for FPGAs in Data-Intensive Accelerator Applications.” This session explores the importance of dynamic voltage scaling, transient response, and integration in delivering voltage-regulation schemes that keep energy consumption to a minimum when powering these high-performance ICs. The presentation is scheduled for Tuesday, March 22.
For inquiries about Empower’s participation at APEC 2022 or to arrange meetings with Empower IVR and E-CAP specialists, contact the company at [email protected].
Reference
1. Nature, “How to stop data centres from gobbling up the world’s electricity,” September 2018
Economical Rad-Hard Power, Analog, and Logic ICs for Cost-Conscious LEO Satellites
STMicroelectronics introduced a family of low-cost rad-hardened power, analog, and logic ICs intended to simplify the design and volume production of next-generation reliable, small, low-cost satellites. The new IC series is intended for use in compact, lightweight satellites that deliver important services from low Earth orbits (LEOs), such as Earth observation and broadband internet, at a dramatically lower cost than traditional spacecraft.
The first nine devices in this just-released series include a data converter, voltage regulator, LVDS transceiver, line driver, and five logic gates that are used in systems like power generation and distribution, on-board computers, telemetry star trackers, and transceivers. ST will continue to grow the series, adding more functions in the coming months to further expand designers’ choices.
"We can offer these devices at a much lower price point than conventional space-rated parts because they are specifically intended to serve LEO satellites" said Marcello San Biagio, General Purpose and RF Division General Manager at STMicroelectronics. “In low Earth orbit, they receive more atmospheric protection and are exposed to lower levels of radiation than traditional satellites launched into higher, geostationary Earth orbits. In addition, they are designed for shorter lifetimes.”
San Biagio explained that, while the required performance and quality assurance for electronic components to be used in LEO satellites are close to those for traditional satellites, the level of immunity needed is lower. ST’s new LEO rad-hard plastic parts are ready to use in New Space applications. They require no additional qualification or up-screening from their users, and therefore eliminate significant cost and risk.
The series ensures a radiation-hardness match to the LEO mission profile, with a total ionization dose (TID) immunity up to 50 krad(Si) and single event latch-up (SEL) immunity up to 62.5MeV.cm²/mg. The parts are assembled on the same production line used for ST’s AEC-Q100 automotive-qualified ICs, allowing the LEO series to benefit from the statistical process control that enables high-volume production at consistently high quality.
The parts’ outgassing is characterized to ensure it stays within the commonly accepted limits of New Space. The external terminations’ finishing ensures the absence of whiskers in space, while being compatible with both leaded (Pb) and pure tin mounting processes as well as REACH compliant.
The nine new parts announced today are the LEO3910 2-A adjustable low-dropout voltage regulator, LEOAD128 8-channel, 1-Msample/s 12-bit analog-to-digital converter (ADC), LEOLVDSRD 400-Mbit/s LVDS driver-receiver, LEOAC00 quad 2-input NAND gate, LEOAC14 hex inverter with Schmitt-trigger input, LEOA244 octal bus buffer with tri-state outputs, LEOAC74 dual D-type flip-flop, LEOAC08 quad 2-input AND gate, and LEOAC32 quad 2-input OR gates.
Prices for ST’s new LEO series components range from $70 for logic ICs to $450 for the data converter in orders of 1,000 pieces through ST distribution partners. Development model prices range from $135 to $775 for 10 pieces. Please contact your local ST sales representative for specific pricing information.
For additional information please visit www.st.com/leo
IGBTs Come in a TO247PLUS Package for Discrete Traction Inverters
Infineon Technologies recently introduced a series of 750-V EDT2 IGBTs in a TO247PLUS package. They’re optimized to improve efficiency and reliability of automotive discrete traction inverters while providing a lower solution cost. The IGBTs meet and exceed the industry-standard AECQ101 for automotive components, thus significantly increasing the performance and reliability of inverter designs.
The rated currents of the discrete EDT2 IGBTs are 120 A and 200 A at 100°C, each with a very low forward voltage, reducing conduction losses by up to 13% compared to the previous generation. With a rated current of 200 A, the AIKQ200N75CP2 also is the best-in-class discrete IGBT in a TO247Plus package. As a result, fewer devices are needed in parallel for a defined target power class.
As required for high-power traction applications, the product family is short-circuit-robust. In addition, the TO247PLUS package offers a greater creepage distance to facilitate design-in. EDT2 technology, optimized for traction inverters, has a breakdown voltage of 750 V. It supports battery voltages up to 470 V dc, and significantly lowers switching and conduction losses.
The EDT2 IGBTs feature an extremely narrow parameter distribution. The collector-emitter saturation voltage (Vce(sat)) difference between typical and maximum values is less than 200 mV, and the gate threshold voltage (VGEth) difference is less than 750 mV. Furthermore, the thermal coefficient is positive. Together, this enables easy parallel operation and provides system flexibility and power scalability for final designs. On top of that, the IGBTs offer smooth switching performance, low gate charge (QG), and a high junction temperature (Tvjop) of 175°C.
The AIKQ120N75CP2 and the AIKQ200N75CP2 are now available.
For additional information about Infineon’s contribution to global energy efficiency, click here.
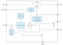
Beat the (In)Rush: Tips on Controlling Supply-Rail Switching Behavior While Using 50% Less Board Space
Are you trying to limit your design's inrush current, sequence your power rails, or control your power consumption? Texas Instruments' 6-A, 8.7 mΩ TPS22992 load switch features the company’s HotRod quad-flat-no-lead (QFN) packaging technology . Its tiny 1.56-mm2 footprint makes it the smallest 6-A load switch available on the market, according to TI. Suited for a wide variety of applications, it offers high power density and integrated features, such as a "power good" signal and adjustable output discharge.
Additional details, including datasheets, PSPICE models, and evaluation boards, can be found here.
Production-Ready, All-Silicon, 45-W Fast-Charger Ref Design Uses ACF to Deliver 92+% Efficency
Silanna Semiconductor expanded its family of silicon- and GaN-based fast-charger reference designs with an all-silicon option that will substantially reduce the time needed to develop high-density 4- to 5-W applications. Supplied as a fully production-ready solution, the new RD-24 design provides everything needed to rapidly prototype and test a fully functional 45-W 1C charger.
The RD-24 delivers fast-charging performance while minimizing overall energy consumption by combining the industry’s best operating efficiency with the lowest ”vampire” power consumption. Providing an (uncased) power density of 23.5W/in.3 from a cost-effective single PCB design, the RD-24 operates with a peak efficiency of above 92% and no-load power consumption of below 20 mW. Efficiency is flat across the universal input voltage range (90-265 V ac).
At the heart of the latest reference design is Silanna’s ultra-high-efficiency CO2 Smart Power SZ1131 active-clamp-flyback (ACF) controller, which is rated up to 65 W in universal input designs and above 100 W in PFC-supported applications. This controller offers a much higher level of integration than has previously been available by integrating an adaptive digital PWM controller, ultra-high-voltage (UHV) active-clamp FET, active-clamp gate driver, and startup regulator into a single compact device.
The SZ1131, which operates at frequencies up to 146 kHz, provides the ease-of-design of a simple flyback controller with all of the benefits of an ACF design. This includes recycling the leakage inductance energy of the flyback transformer and limiting the primary FET drain voltage spike during turn-off events.
RD-24 Key Features
- 45-W 1C high-power-density (23.5W/inch3 uncased) reference design
- More than 92% peak efficiency
- Less than 20 mW system-level no-load power consumption
- More than 6-dB conducted and less than 3-dB radiated EMI margins
- Flat efficiency across universal (90-265 V ac) input voltage and load
- Uses Silanna Semiconductor’s newest fully integrated ACF controller (SZ1131)
- SZ1131 integrates ACF controller with UHV active clamp FET, active clamp driver, and start-up regulator
- Up to 146-kHz switching-frequency operation
- Ultra-low no-load power consumption
- OptiMode cycle-by-cycle adaptive digital control
- Self-tuning valley mode switching (VMS)
- Multimode operation (burst mode, QR, VMS)
- OTP, OVP, OCP, OPP, and output short-circuit protections
- CO2 Smart Power by Silanna Semiconductor
The RD-24 utilizes a single-PCB-based design for the ease of production and assembly, which further reduces the cost for the end customer. Full availability of PCB Gerber and production files reduces the time from prototyping to full production.
Explore Strategies for a Sustainable and Profitable Future at ISSST
Regardless of whether you're concerned about your company’s impact on the environment, or the impact of environmental issues on your company's business outlook, you should consider attending the 2022 International Symposium on Sustainable Systems and Technology (ISSST), June 21-23, in Pittsburgh, Pa.
Now in its 29th year, the ISSST continues to be a forum for pioneering research related to sustainability and the intersection of technology, policy, and behavior. With the economy's growing emphasis on sustainability, any company that wants to be in business a decade from now can benefit from the symposium's insights into eco-conscious design, manufacturing, and business practices.
The 2022 conference will highlight the following thematic areas:
Integrated human-physical systems
This theme may include how to integrate human dimensions into sustainability design and implementations as well as research/projects focused primarily on linking knowledge with actions, environmental justice, decision science, participatory approaches, social LCA methods, etc.
Infrastructure sustainability and resiliency
ISSST is a leader in quantitative assessment of the sustainability and resiliency of the built environment. It also supports research on infrastructure associated with food, energy, water, transportation, buildings, waste management systems, and future uncertainties. Abstracts that provide cutting-edge insights, case study results, and methods are welcome!
Advances in sustainability assessment methods
As data and computational abilities increase, new methods are discovered. We want to hear about your advances! Topics may include data science and analytics, machine learning, multi-objective analyses, and other methods for emerging systems, technologies, and environmental issues.
Sustainability education
The approaches for the community, K-12, and higher education are ever-evolving and we want to learn from you.
Other creative sustainability-related topics
ISSST has long encouraged participants to dream big and try new approaches to realize the sustainable futures we work toward. Please consider sharing new methods and ideas that demonstrate unique partnerships, big ideas, and perspectives from non-STEM (science, technology, engineering, math) disciplines.
Information on registration and lodging can be found at ISSST 2022 Registration – ISSST. Additional information about the ISSST's 2022 program is available here.
My MacGyver Moment: Tech Tips on Self-Rescue from Locked Hotel Bathrooms
Lee Goldberg's preparations for the APEC power conference in Houston next week stirred many colorful memories of earlier junkets to Texas, such as covering technical breakthroughs that changed our industry, and hobnobbing with high-tech celebrities like Bonnie Baker, Bob Pease, and Jack Kilby. It also dredged up memories of a few more offbeat experiences, including an involuntary IQ test in the form of a failed lock that left him trapped in his hotel bathroom. On that fateful morning, Lee learned why mere locks are no match for an engineer's awesome problem-solving skills.
To read the full account of Lee's adventure, click here.
Read more articles in the This Week in PowerBites Library Series









